Výkřiky do tmy aneb pro co netřeba zakládat topic :)
Pekne :-). Zaujimalo by ma aky to bude mat refresh rate pri nizsich DOS rozliseniach. Ako som uz inde pisal, tak mne sa na tom Philipse (17") podarilo cez S3 Refresh appku nastavit aspon 70Hz na vacsine nizsich rozliseni (a 85Hz od 640x480 vyssie). Ale napr. teraz hrajem Albion (inac super hra :-)), a to pouziva rozlisenie 360 x 250 a monitor pri tomto dava iba 60Hz. Predpokladam, ze to je standard a tak sa to v tej dobe hralo. Ja si z detstva nepametam aky som mal refresh rate na povodnom 14" AOC ked som hral Albion, mozno to bolo 60Hz. Teraz po par hodinach hraniach som si uz na to zvykol...
Este sa poobzeram po Riva 128 PCI. Ak by ju niekto mal na predaj, tak mi prosim dajte vediet. Tato podporuje VESA 3.0 a pod DOSom sa potom da pouzit VBEHz utilitka na zmenu refresh rate, mozno s tymto by som sa dostal na 70-85Hz aj pri velmi nizkych rozliseniach.
Refresh v DOSu bude standardní, pokud záměrně přes nějakou tweakovací utilitu nevybočíš z VGA specifikací, bude mít 13h 320x200/70Hz, 640×480/60 Hz atd. Monitor na tom nic nezmění. Jak jsem psal, to je důvod, proč jsem chtěl 15" monitor, na 17" už mě těch 60Hz tahá za oči :)
Btw. s tim tweakováním pozor, pokud má hra časování odvozené od obnovovací frekvence, tak jí tim můžeš rozhodit.
Tak tu mám toho Gravise, co se mi podařilo vykuchat z jedný rachotiny... Nechávám si ho do něčeho, kde bude mít smysl.
Jako jo, je to trochu zelený, to jen ten plech... Prachu je tam taky tuna, ale to se vyfouká a očistí.
Celkem by mně zajímalo, k čemu jsou tam konektory na tři různé typy mechanik. Přemýšlím o osazení 512k chipu na celkový 1MB. Dá se tam hodit ten samý, jako je např v grafikách S3 (Trio, ViRGE, Vision), nebo je to jiný chip?
Já osobně bych Gravise na nic nepoužíval, přišlo mi děsně složité ho rozchodit a dělal jsem to tedy jen jednou. Jako exponát do sbírky, je to vždy pěkný kousek. Takže vypucovat a později u tebe prodat za těžký love :-)
Gus a MOD, to je spojené, ale pokud máš nějakou 486, už si myslím, že můžeš používat klasický SB a nepoznáš rozdíl.
A ještě tu mám takovou sympatickou desku 486 i s CPU. Líbí se mi baterie BIOSu a má i konektor pro PS/2 myš. Kdysi jsem u jedné desky PS/2 na myš zkoušel, ale nerozchodil jsem to, tak třeba že by tady.... :-/
@Clous: Tohle je druhý gravis, co mi kdy prošel pod rukama. Jak se zdá, byli asi celkem vzácný. A nebo se jich lidi později zbavovali ve prospěch SB... Ne, dokud opravdu nepotřebuju peníze (což opravdu nehrozí), tak bych ho dával z ruky jen velmi nerad.
Ta deska mi připomíná, že jsem něco podobného dával pryč. Hrozně blbě se to nastavovalo, byl tam podobný blok jumperů kompletně bez popisu a prostě se mi nepodařilo najít nastavení pro Am5x86, tak jsem to dal do háje i s původním CPU a myslím, že jsem udělal dobře.
Někdo kdesi řešil používání Gravise společně se SB. Nebo že by to byl AdLib? No to je fuk.
Když už jsme u těch MODů, tak ProTracker, tedy původní MOD formát, nikdy nebyl můj favorit. Používal jsem Fast Tracker 2.08 a později přešel na Impulse Tracker 2.14. S tím jsem v roce 2012 plus minus seknul. Jednoduše přišla na řadu jiná zábava spojená s tehdy už dostupným a relativně rychlým internetem :-) Takže jo, rád si poslechnu tvorbu, ale nikdy bych v ProTrackeru asi nic neskládal. A to ani na Amize, ani v klonech pro PC. FT a IT jsou prostě jednodušší. Navíc ProTracker má řadu omezení, například velikost samplů, délka samplů (obojí zřejmě kvůli kompatibilitě), nemá dostatek příkazů, nezná instrumenty... Heh, už jsem se rozepsal až dost...
Podle tohoto si to nastavím, když bude potřeba: https://www.rom.by/files/4dps0210.pdf
Tohle je fakt OT: Nemáte někdo volně se válející mobil či jinou techniku od BlackBerry? Foto ilustrační (no jo, tentokrát ne liška, ale kočka :-D ), tý plochy si nevšímejte... Mám jich pochopitelně víc, ale tohle jsem vyhrabal narychlo...
BlackBerry PlayBook + Passport + 3x Curve 9320. K tomu tabletu se víc hodí zařízení s BBOS 7, tedy ty spodní kusy (Passport má BBOS 10.3). Naneštěstí jsou všechny tři vybitý, jinak bych ukázal, že všechny fungují. Některý používám jako budík, jiný jako záložní. Klávesnička je celkem pohodlná.
@Nox: Tak jsem si vyhrál prozatím následujících pár kousků:
- 1x Z30 - 145 Kč
- 2x Z10 - 65 Kč /kus
- 1x Q5 - 104 Kč
- 1x Q20 - 104 Kč
- 1x Leap - 117 Kč
A pochopitelně vyberu i další. Většinou se mi z toho hodí displeje a akumulátory.
Paradoxně Z30 tu mám "funkční" dva kusy. Oba mají rozbitý zapínání a oba jsou zablokovaný na BB účet - obvyklá chyba, kdy prodejce jednoduše nesdělí, že nezná heslo (což je buď u vyřazených, nebo kradených kusů běžné)... To je na bombu po čuni. Veškerý pokusy o odblokování či přehrání jdou pochopitelně do nikam, takže slouží jako zdroj ND = pro mně displej + aku a zbytek do krabičky pro kamaráda, co má mobily na zlato (vykupuje je po burzách atd za 15 - 20 Kč / kus). Takže já s ním pak opět měním kus za kus :-)
@Nox: Ne, opravdu ne. Pokud tě tedy nezajímají HTC s WM, nebo BlackBerry, tak si nepolezeme do zelí :-D
Ohledně nahrání starších OS - Zkoušel jsem, ale vždy to skončilo tak, že jsem telefon musel přehrát zpět, jinak bych z něj měl jen těžítko... Jakmile nahraješ OS 10.3.x, už není cesta, jak do toho nahrát bez problémů cokoliv jiného. Použitím Multiwipe jen smažeš celou paměť, ale prostě do toho nenahraješ starší OS. Tedy alespoň mně se to nikdy nepovedlo. No a další nástroje jsou taky neúčinný. Používal jsem cosi na extrakci ROM, úpravy, vymazání bordelu a nahrání zpět. Problém je, že když smázneš něco důležitého, máš z telefonu opět briketu. Je to na dlouhý experimentování. Ty samé zkušenosti mám právě se zařízeními s WM od HTC a dalších... Šetření každého bajtu paměti při zachování funkčnosti je na dlouho...
Chlapci, potřeboval bych radu od zkušenějších: omrknul jsem ten svůj nefunkční CRT monitor a trklo mě do očí něco u zdroje. Je tam ulítlej kus varistoru, označení na zbytku je SCK 152X datasheet. Pojistka samozřejmě odpařená. Než to zkusím vyměnit, dal by mi někdo tip, kde sehnat stejný, popř. ekvivalentní (není-li originál) a hlavně - co ještě zkontrolovat a proměřit, pokud ten varistor nebouchnul jen tak? Děkuju předem.
Pokud je varistor na vstupu paralelně jako přepěťová ochrana mělo by to fungovat i zcela bez něj a na funkci kromě ochrany nemá vliv. Pokud je varistor na vstupu v sérii i s pojistkou a vyletěl znamená, že je zatím nějaký zkrat, ale mohlo se to stát i při bouřce. Já to řeším tak, že místo 230V do toho pustím třeba 12V (pokud nemáš zdroj s proudovou pojistkou třeba i přes odpor 10 ohm/10W, aby ochránil zdroj 12V před tím zkratem (žárovka z auta místo odporu stačí)), může být i stejnosměrných (usměrňovač na vstupu by to měl správně otočit a bude na něm nějaký úbytek), a změřím zda se na to napětí nabyl ten hlavní velkej kondenzátor. Pro tuto kontrolu můžeš i varistor nahradit propojkou (jen ten v sérii) jen pro měření při nízkém napětí. Zkrat může způsobovat i ten hlavní tranzistor co spíná transformátor.
Pozor, některé starší zdroje mají přepínání 110/230V že přepínají usměrňovač můstek, nebo jednocestné usměrnění. V tom případě by při použití stejnosměrného zdroje záleželo na polaritě +- na vstupu.
Ve spínaných zdrojích bývá hlavní funkce sériově zapojeného varistoru ochrana pojistky při zapnutí zdroje, kdy je hlavní kondenzátor zcela vybitý a než se poprvé nabije teče do něj skoro zkratový proud.
Moc Ti děkuju za ochotu a snahu pomoci, pokusím se upřesnit: přepínač na 110/230V tam není, je to CRT AOC K7+ na evropskou síť. Za bouřky se to určitě nestalo, během provozu v tom najednou luplo a šlus, tma. Předtím to už bylo jednou v opravě, tak jsem to oddekloval, abych se pokusil najít opravované místo (měněnou součástku) v naději, že bude vizuálně poškozená, ale našel jsem prd. Vyměněná pojistka opět rupla, tak to šlo do krabice a asi 10-15 let to leželo ve sklepě.
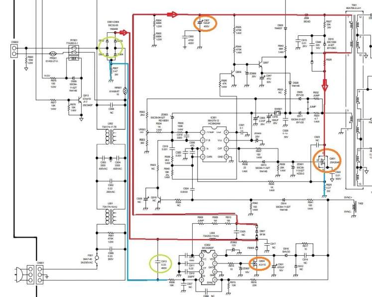
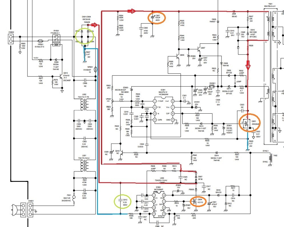
Vytáhnul jsem to až teď a znovu to obhlížel, při tom jsem si všimnul toho vari(termi?)storu. Vypájet, zapájet, proměřit základní veličiny hobíkovským multimetrem - to je tak vše, co si troufnu, jinak o elektronice nemám páru. Předpokládám, že tam ten varistor je jako ochrana proti nadproudu (je paralelně) a jeho vznik způsobilo něco jiného. Schéma monitoru je tady, je to jen 19" místo 17", co mám já, ale DPS vypadá stejné.
Edit: tak jsem se v tom pohrabal blíž - jsem slepejš, přímo na tom datasheetu je popsáno, že jde o NTC termistor. Pokud umím číst, naprázdno má odpor 15 ohmů, max. proud 2,5A - to by odpovídalo údaji na štítku monitoru (100-240V, 50/60 Hz, 2,5A), průměrný odpor při max. proudu 442 miliohmů. Chápu správně, že při dosažení toho max. proudu to spojí fázi na nulu a šlusne pojistka, nebo to funguje jinak?
Šlo by ho nahradit tímhle?
Milasi, opravdu děkuju za ochotu a čas, který jsi tomu věnoval, ale obávám se, že v tomhle případě platí pořekadlo o házení perel sviním. Jak sis všimnul, neumím ani správně přečíst schéma a tohle je pro mě už úplně "pueblo espaňol". I kdybych to nakrásně uměl oměřit a zjistit příčinu závady, budu tápat při hledání náhradních součástek, pokud bych nesehnal to, co tam bylo původně. Mrknul jsem na ty součástky, co jsi zakroužkoval - ten kondík C907 na vstupu je HEC 150uF 400V, Q904 napěťový regulátor STR G8656 a Q901 mosfet Toshiba K2843. Diody D901-904 - našel jsem D901 a D902, ale nejsou to 1N5408, ale nějaké skleněné mini, pokud zas nečumím někam jinam. Vypadaly v pořádku, průchozí jen jedním směrem. Svitkový kond C913 - nějaké hausnumero a 600V. Kondy nezměřím, měřák máme v práci - doma jen hobby mulťák. Můstek TS4B05G má studeňák na jedné z noh chladiče, ale to asi nebude příčina závady. Fotky tady tady tady tady a tady.
Jsem domluvený v jednom olomouckém servisu, že mi to omrknou a diagnostikují, co je v zadeli - pokud to bude opravitelné a za smysluplnou cenu, nechám to opravit. Pokud ne nebo za raketu, zaplatím jen hledání závady (400,-). To mi přijde fér. Je to sice šunka, ale kdyby zas blikla, byl bych rád.
Ještě jednou moc děkuju a doufám, že budu moct někdy oplatit.
RetroPhill napsal(a)
Doteď jsem netušil, že něco takového existuje. Má to 16 SP, tam je oříškem spíš sehnat něco podobně slabého. No, omrkni jí u toho PC zdroj, jestli má přípojku napájení PCI-E (aspoň 1x6 pin). Pokud ano, ber v ceně, jakou jsi ochoten zaplatit, cokoliv od řady GF 9600 nahoru, osobně bych volil třeba gtx 550 nebo HD 6770. Konektor se dá v nejhorším spíchnout ze dvou molexů, redukce koupíš hotové, ale nesmí tam mít 250W Eurocase...Nebo jí posuň tu svou a udělej si radost novou (novější) grafikou ty - R270X už je taky hezký artefakt.
Dneska vyřešeno - zadarmo jsem získal Radeon R5 230. Holt benefity práce ve velký kolbence se spoustou lidí. Zajímavý, že ovladače to hlásí jako Radeon 8450. Chápu to tak že to je přeznačená 6450 -> 7450 -> 8450 :-) Je fajn když se zbytečně nevyvíjí novoty :-)
Holce to stačí a Roblox ve FullHD běhá jak fík. Jako bonus je to pořád pasivně chlazená karta bez přídvnýho napájení a podle netu to má i poloviční spotřebu. Né, že by 20W rozdílu mělo něco znamenat ale víme, jak dlouho dokážou děti u kompů sedět.
Tak jo, sice to není všechno, co jsem chtěl, ale aspoň jsem ušetřil, když už nic jiného... Minimálně ty dvě Z10 vypadají funkčně, což by už samo o sobě byla výhra.
Platba nevybrána, čekám na vyjádření ohledně poštovného, na původní dotaz jsem dostal strohou odpověď: "Při nákupu více kusů poštovné upravíme". Tak čekám na tu úpravu... Každopádně cena za přístroje je velmi sympatická :-D Průměr je 98.86 Kč / kus.
Když bych měl vybírat podle oblíbenosti, tak čistě dotykový rozhodně na prvním místě Z30. U modelů s klávesnicí mám zkušenosti jen s Curve 9320 a Passportem, ale můj favorit bude nejspíš Q20 Classic. Všechny kusy mají už BBOS 10.x.x, což je výhoda. Starší kusy jsou už pro používání např. internetu nevhodné...
Jestli tu někdo používáte Discord, tak tady pokus:
https://discord.com/invite/eXFk3bK
(Vůbec tu službu neznám, ale nevypadá to moc složitě :)
S pár servery již mám pár zkušeností, tak pokud bys potřeboval poradit, jak nastavit práva, nebo podobně, jen se ptej. Jinak Discord má celkem přehlednou dokumentaci v angličtině, takže by ses v tom neměl ztratit. Je to poměrně jednoduché. jen je škoda, že nastavení serverů je na straně Discordu a ne na vlastním stroji. To takové TS3 se mi zdá v tomhle směru propracovanější (vlastní sady smajlů, ikon, obrázků, používání základního formátování bbcode pro kanály a další drobnosti).
Nejvíce uživatelů online: 1069
Právě online:
9 Host(é)
Právě prohlíží tuto stránku:
1 Host(é)
Statistiky uživatelů:
Hosté: 14
Členové: 759
Moderátoři: 0
Administrátoři: 1
Statistiky fóra:
Skupiny: 5
Fóra: 24
Témata: 1494
Příspěvky: 24329
Nejnovější uživatelé:
František Ševčík, Rothery, Sebastian, anetanet, jakubs, Sardarsb, TechLambo, janh109, Jichajd, dreamy, bodklops, Michal Maršík, Darek z Dekomprese, Ondřej Matějka, Marcel MojžíšAdministrátoři: Sledge: 5663

Přihlásit se

